沪农商行发布2025年度利润分配方案 拟每10派1.94元

fyradio.com.cn 7 2026-04-22 20:17:05

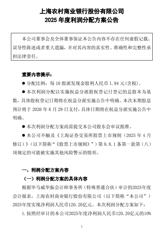
  4月22日金融一线消息,沪农商行发布2025年度利润分配方案,拟每 10 股派发现金股利人民币1.94 元(含税)。以实施权益分派股权登记日登记的总股本为基数,对普通股每10股分配现金红利人民币1.94元(含税),共计人民币18.71亿元(含税);加上2025年中期已派发现金红利23.24亿元(含税),2025年累计派发现金红利41.95亿元(含税),占2025年本集团归属于母公司股东净利润的34.07%。经上述分配后,剩余的未分配利润结转下年。本次利润分配方案尚需提交本公司2025年度股东会审议通过后方可实施。

沪农商行发布2025年度利润分配方案 拟每10派1.94元

沪农商行发布2025年度利润分配方案 拟每10派1.94元

沪农商行发布2025年度利润分配方案 拟每10派1.94元

沪农商行发布2025年度利润分配方案 拟每10派1.94元

上一篇:罗莱生活:一季度净利润1.48亿元 同比增长30.54%
下一篇:齐鲁银行:第一季度净利润15.67亿元,同比增长14.83%
相关文章