【招银研究|区域深度】一线城市2026年政府工作报告解读及关注重点——重点区域发展战略系列研究
本篇报告对北京、上海、广州、深圳等四大一线城市2025年经济运行数据和2026年政府工作报告进行解读,以此观察“十五五”开局之年,头部城市的结构性变化及未来方向。
■ 2025年运行回顾。经济总量:北京首破5万亿元,深圳增速领跑,广州受工业转型与投资结构调整影响增长相对较慢。需求端:上海“三驾马车”均衡发力,北广深均有短板,如北京的外贸,深圳、广州的固投偏弱。供给端:服务业优于工业,新动能领域表现抢眼。
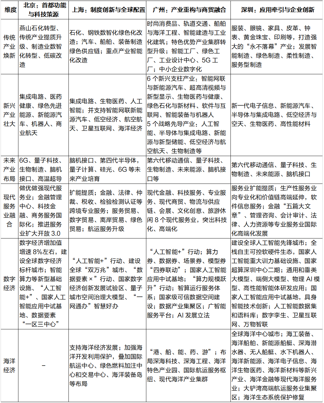
■ 2026年总体部署。面向“十五五”开局,各城市的目标设定“稳中求进、质重于量”,目标务实导向更突出,更侧重查漏补缺、差异施策。四城将扩大内需、产业提质、改革开放、空间治理等作为探索先行的四大主线:1.内需主导地位全面确立。消费方面,从短期刺激到制度型消费环境建设,深化国际消费中心城市建设,制定增收计划;从商品消费到“服务+场景”;从本地居民到入境消费者;从单向促进到消费产业双向赋能。投资方面,从规模扩张转向效益优先;投资布局向“新”向“人”倾斜;民间投资推动措施走深走实。2.产业突出科创产业融合、两业融合。科技产业深度融合,明确研发投入定量目标;现代服务业含量边际提高。3.改革开放突出一线城市的引领性作为。4.空间治理突出跨区域联动与内部城市治理。同时,四城因地制宜导向更为鲜明,强调提升国际化竞争能力。北京突出首都功能与科创策源;上海突出制度创新与全球配置;广州突出产业重构与商贸融合;深圳突出应用牵引与企业创新。
■ 关注重点:引领先行关键领域。一是三大国际科创中心建设扩面提速,区域创新协同作用进一步提升。推动京津冀、沪苏浙皖优势互补,提升科创能级。二是四城共同发力人工智能,夯实算力、数据、模型等AI底座,全面实施“人工智能+”行动,其中北京的AI产业规模和明星企业数量领先优势突出,领跑全国智能经济新形态。三是四城紧扣“内涵式”发展,推进城市更新从“大拆大建”转向补短板与公共服务,同时,结合地域差异推动落实“好房子”建设。四是美伊军事冲突下,北上广深作为我国开放门户,有望凭借“安全稳定性”进一步提升国际吸引力,关注深圳APEC会议带来的积极效应。
■ 业务启示。(本部分有删减,招商银行各行部登录“招银智库”查看)
相关报告
正文

四座一线城市在“十四五”收官之年交出了不同答卷:上海、北京稳中向好,深圳以工业实力领跑但投资、消费偏弱,广州在产业转型中积蓄新动能。
(一)经济总量:北京首破5万亿元,深圳增速领跑
从总量看,继上海之后,北京成为全国第二个5万亿城市。2025年北京GDP首次突破5万亿元大关,达5.21万亿元。上海则继续蝉联“中国经济第一城”,2025年GDP为5.67万亿元。深圳冲刺4万亿元,以3.87万亿元的总量领跑全国3万档城市。广州为3.2万亿元,与深圳的差距进一步扩大。
从增速看,深圳领跑,广州相对较缓。除广州外,四大一线城市2025年GDP增速均超过了全国5%的平均水平。其中,深圳增长5.5%,领跑四市;上海此前几年经济增速始终低于全国平均,2024年经济增速与全国持平(5%),在2025年实现赶超(5.4%);广州4.0%的增速稍缓,未完成上年设定的5%左右增长目标,低于北上深及全国平均水平,主要受工业转型与投资结构调整影响。

(二)需求端:上海“三驾马车”均衡发力,北广深均有短板
从需求端来看,上海“三驾马车”均衡发力,有力拉动经济增长;相比之下,北京、广州、深圳存在结构性分化,如北京的外贸、深圳和广州的固投等表现偏弱,形成一定拖累。分维度比较如下:


投资方面,京沪表现稳健,深圳跌幅较深。北京、上海2025年全年固定资产投资分别增长5.5%、4.6%,显著高于全国均值,而广州、深圳分别下降6.7%、21.7%,投资相对承压。分项来看:一是京沪工业投资拉动作用明显,上海工业投资增长20%,北京的设备购置投资增长66.0%,占固定资产投资的比重为32.3%。二是深圳主要受房地产调整拖累,全年房地产投资下降31.0%,居四大城市末位,且低于全国近14个百分点。三是广州工业、基建、房地产三大领域均为负增长,较上年更为承压。


消费方面,广沪消费增速亮眼,北京延续下探态势。2025年,上海社零总额16601亿元、同比增长4.6%,总量连续九年居四城之首且增速靠前;广州社零总额同比增长5.5%,增速领跑四市。相比之下,深圳和北京的消费市场修复偏弱。北京受燃油汽车销售下滑、有效投资不足、高基数以及总部企业经营模式变化等影响,社零总额同比下降2.9%。值得注意的是,2025年服务性消费整体表现活跃。2025年北京市服务性消费在信息、交通等领域带动下同比增长5%,快于社零总额增速(-2.9%)。广州2025年发布“服务消费23条”,在提振消费政策发力与业态创新双重驱动下,消费市场稳步回升。


外贸方面,深圳再次问鼎“外贸第一城”,北京增速大幅回落。2025年,深圳进出口总额达到45534亿元,继2024年反超上海登顶第一城后,成功守住这一桂冠。从增速来看,上海出口保持高景气(同比增速10.8%)底气十足,沪深竞争依然激烈。广州尽管进出口规模相较北上深有一定差距,但增速(10.4%)居外贸强市前列,去年高交会境外采购商分别超过28万人、31万人,刷新历史纪录。北京受进口拖累(进口同比-14.6%),进出口总额同比下降11.5%。分结构来看,“新三样”依然是稳外贸的重要增量。2025年上海、深圳、广州“新三样”产品出口额分别为1566亿元、1201亿元、263亿元,分别增长17.4%、22.6%、68.3%。


(三)供给端:服务业优于工业,新动能领域表现抢眼
总体来看,四城2025年供给端呈现两个主要特点:
一个是第三产业整体表现好于第二产业。北上广深四地2025年第三产业增速均快于其GDP增速与二产增速,除北京(+5.8%)外,也均高于其规模以上工业增加值增速。其中,生产性服务业是稳增长的重要抓手。例如,上海、北京、深圳的软件信息服务业增加值分别同比增长15.3%、11.0%、10.3%,数智服务加速演进,人工智能领域持续壮大。与此同时,除北京外,其他三地的规上工业增速均低于全国均值。其中,广州工业尤为承压,2025年规上工业增加值增速仅1.2%,广州当前仍在新旧动能转换的阵痛期,传统支柱行业特别是汽车制造业对工业增长形成拖累。


另一个是北京、上海、深圳新动能表现强劲,广州亦有亮点。北京规模以上工业战略性新兴产业、高技术制造业增加值分别增长15.5%、7.5%;上海三大先导产业制造业产值增长9.6%,工业战略性新兴产业产值增长6.5%;深圳战略性新兴产业增加值达1.67万亿元,占GDP比重提升至43.0%,高新技术产品出口增长10.1%,先进制造业增加值占规上工业比重达68.4%。广州虽规上工业增速仅1.2%,但细分领域亮点较多,集成电路制造业、显示器件增加值分别增长43.0%、16.1%,航空航天器及设备制造业增加值增长19.4%,民用无人机产量增长29.8%,低空经济赛道加速聚力。

(一)总体部署:聚焦四大主线
面向“十五五”开局,各城市的目标设定“稳中求进、质重于量”,主要表现在两个方面:一是目标务实导向更突出。2026年,北上广深集体定调GDP要增长5%左右,深圳和广州提出“在实际工作中争取更好结果”,这一目标高于全国目标增速(4.5%—5%),体现头部城市担当。不过,总量上,深圳虽上年完成GDP目标(5.5%左右),但今年下调0.5个百分点。结构指标上,四城普遍淡化量化目标,如下调一般公共财政预算收入等,着眼于优化结构,体现“积极务实的目标导向”。二是更侧重查漏补缺,差异施策。例如,广州加重新旧动能转换接续和民营科技企业培育相关部署【注释1】。四地中它是唯一一个将“促进民营经济发展壮大”单列成段的城市。深圳在固投和社零目标上精准发力,面对固投下滑和社零乏力,目标“固定资产投资止跌回稳、力争增长5%”,6%的社零增速目标也远高于2025年实际完成值(3.2%)。北京注重提振消费,虽未设社零目标,但“服务消费增长5%”等目标表明推进消费结构优化。上海紧扣“五个中心”建设部署,作为新增条目单列。
整体来看,四大一线城市将扩大内需、产业提质、改革开放、空间治理等作为探索先行的四大主线。其一,需求方面,内需主导地位全面确立。需求排序普遍提前,更为强调内需主导能力,从短期刺激到制度型消费环境建设,四城深化国际消费中心城市建设,制定城乡居民增收计划;从商品消费到“服务+场景”消费;从本地居民到入境消费者;从单向促进到消费产业双向赋能。投资方面,从规模扩张转向效益优先;投资布局向“新”(新基建、产业投资、科技投资)与“人”倾斜;民间投资推动措施走深走实。其二,产业方面,突出科创产业融合、两业融合。科技产业深度融合,明确研发投入定量目标,应用场景成为新政策工具,企业主体地位持续强化;现代服务业尤其是生产性服务业含量边际提高。其三,改革开放突出一线城市的引领性作为。外贸方面,突出优结构,广州篇幅更重,四大城市各有侧重。其四,空间治理突出跨区域联动与内部城市治理。
同时,四城因地制宜导向更为鲜明,强调提升国际化竞争能力。北京突出首都功能与科创策源,走“减量提质背景下的高精尖引领”路线,服务于中央政务功能和国家战略科技力量。上海紧扣“五个中心”建设,强调全链条布局与制度开放协同,通过自贸试验区、进博会等平台链接全球资源。广州既要应对传统产业转型压力,又要发挥“千年商都”的商贸优势,走“存量焕新+增量突破”“产业重构+商贸融合”的路径。深圳以“打造全域新质生产力”为目标,制造业巩固“工业第一城”地位,服务业聚焦生产性领域,通过企业主导【注释2】的创新生态,打造具有全球影响力的经济中心城市。


注:2026年目标若高于2025年完成值,标红色;若低于2025年完成值,标绿色。




(二)关注重点:引领先行关键领域
结合今年总体部署,四大一线城市将在关键领域进一步发挥引领先行作用,建议重点关注以下四个方向。
1.三大国际科创中心建设扩面提速,区域创新协同作用进一步提升
三大国际科创中心是我国迈向科技强国的战略支点。“十四五”规划纲要提出,支持北京、上海、粤港澳大湾区形成国际科技创新中心。近年来,三大中心建设成效显著。根据《2025年全球创新指数》,深圳—香港—广州创新集群首次跃居全球百强创新集群榜首,北京、上海—苏州集群分别位居全球第4和第6位。
今年的一个关键变化在于科创中心扩围,从“单点突破”到“协同作战”。中央经济工作会议对“北京”“上海”两大中心的描述改为“北京(京津冀)”“上海(长三角)”,标志着科创中心的正式扩围。其目的在于进一步发挥北京、上海的龙头引领作用,通过空间拓展、资源整合、政策协同,推动京津冀、沪苏浙皖优势互补,抢占全球科技竞争先机和未来发展高地。从各地投资强度来看,北京、上海、深圳的R&D投入强度大幅领先于区域均值,其中深圳2024年研发支出占GDP比重达6.67%,首次超过北京。未来,发挥核心城市的创新引擎作用对整体能级提升意义重大。


注:R&D数据更新通常滞后于经济总量数据,目前最新数据为2024年
在国家科创战略布局的升级下,四城积极响应,推进区域创新协同。北京、上海、深圳、广州今年的政府工作报告均将国际科技创新中心建设摆在核心位置。在发力方向上,强调主阵地作用,以“能级提升”为主线。其中,北京提出发挥好“一核”辐射带动作用,加强与天津、河北的协同创新和产业协作,持续提升“科技成果区域内转化效率和比重”;上海明确将高质量落实上海(长三角)国际科技创新中心建设方案,统筹在沪国家战略科技力量建设,大力推进长三角科技创新共同体建设。
在工作任务上,四大城市均围绕科技创新平台布局、关键核心技术攻坚、科技成果高效转化、科技研发与科技人才制度改革等领域,制定了一系列落地举措。具体来看,四地结合自身科创底色,重点布局有所差异。其中,北京立足基础研发优势,以国家实验室、重大科技基础设施为抓手,深化“三城一区”联动发展,主攻脑机接口、高温超导等关键技术;上海将发挥国家实验室的“总平台、总链长”作用,以“揭榜挂帅”“赛马制”等模式,攻坚智算光网、类脑智能等前沿、颠覆性技术,同时推动张江科学城、“大零号湾”等创新平台功能升级;深圳更为强调“产业科技创新中心”建设,突出企业主体作用,聚焦集成电路、工业母机、高端仪器、基础软件等硬科技产业技术研发;广州将构建“3+3+N”【注释3】科技创新平台体系,做强大湾区国际科创中心重要承载地。
2.四城共同发力人工智能,北京领跑智能经济新形态
在全国打造智能经济新形态的趋势下,四大一线城市全力布局人工智能。从现状来看,北京优势显著,瞄准打造“全球人工智能第一城”,已经形成全栈生态式布局,在算力、AI芯片、大模型等多领域拥有一批明星企业,2025年全市人工智能核心产业规模约4500亿元,约占全国半数。上海人工智能产业规模、影响力持续进阶,2025年规上人工智能企业产业规模突破6300亿元,同比增长四成。深圳凭借硬件终端优势和华为、腾讯等头部科技企业,在应用端加速发力,推动AI产业崛起,抢占人工智能产业科技制高点。广州AI产业实力相较北上深有一定差距,但在智能驾驶、交通等应用领域亮点突出。


注:1、产值规模根据当地政府的公开资讯整理,口径有差异;2、代表性企业主要根据《2025胡润中国人工智能企业50强》名单梳理,另有个别补充。
从2026年政府工作报告来看,以下重点方向值得关注:
一是算力、数据、模型三大AI底层基础设施建设持续强化。截至2025年底,北上广深大模型备案数量稳居全国前五,其中,北京以222个遥遥领先。2026年,四地将继续发力智能算力设施(如深圳“鹏城云脑”III、广州“算力规模跃升”行动)、数据要素(广州的“国家级可信数据空间”)、通用/垂类大模型(如上海的“模速空间”和“模力社区”大模型集聚区),夯实AI发展底座。此外,上海还提出将推动设立国家人工智能产业投资基金。




二是四城全面实施“人工智能+”行动,推动AI深度赋能各行各业。AI产业正在从“大模型军备竞赛”迈向“垂直场景落地”。在此背景下,四城均将“人工智能+”作为核心抓手,推动AI在制造、医疗、教育、城市治理等领域规模化落地,打造重点应用场景,培育智能原生新业态。其中,上海提出将加快重点产业智能化改造,新增50家以上先进智能工厂;深圳将深入实施人工智能终端产业发展行动计划,加快具身智能技术创新、产业培育和规模化应用落地;广州将开展人工智能赋能千行百业专项行动,建立算力券、数据券、场景券、模型券“四券联动”机制。
三是引领全国人工智能中试基地建设,推动产业链协同创新。2025年,国务院提出布局建设一批国家人工智能应用中试基地,推动重点行业成果转化。四大城市紧密结合国家总体部署,立足自身应用场景资源和创新主体优势,已率先启动中试基地建设。目前,北京已落地医疗、制造领域中试基地,广州获批2个(医疗、能源领域),上海将建设制造领域中试基地,深圳则与东莞共建全国唯一消费终端领域的人工智能中试基地。
3.紧扣“内涵式”发展,推进城市更新模式转变与“好房子”建设
城市更新不仅是扩大投资、改善民生的重要抓手,也是“投资于物”和“投资于人”的重要结合点。在“内涵式发展”的背景下,四大一线城市加快转变超大城市发展方式,高质量推进城市更新。四市均明确提出城市更新相关量化目标,如深圳将“强力开展百个城市更新项目攻坚行动”,广州将“集中力量攻坚城中村改造四大重点片区”,上海提出“完成20万平方米旧住房成套改造”。总体上,四大一线城市的城市更新工作均呈现出从“大规模增量”向“存量提质”转变的明确信号。同时,各地在遵循“内涵式发展”共同逻辑的基本上,走出差异化的更新路径。具体来看:
首先,从“大拆大建”转向补短板与公共服务。从重点举措来看,四城均已摒弃过去拆旧借新、房地产化的粗放模式,转向对城市空间的精耕细作。主要体现在:一是非必要拆除项目转向采取微改造方式。加装电梯成为主要举措之一,北上广深2025年分别加装电梯869台、3295台、1.7万台和1925台。二是加快基础设施升级与公共服务补短板。其中,上海、北京均提到老旧管线的更新改造,广州明确要完善城市信息模型平台,提升房屋的智慧化管理水平。三是重视更新模式的可持续。例如,深圳强调要完善多主体参与、多路径实施的可持续城市有机更新模式,广州表示将“有力引导社会资本参与”。
其次,“好房子”打造成为年度建设重点。2026年全国政府工作报告首次纳入“安全、舒适、绿色、智慧的‘好房子’建设”的表述。截至2025年底,四地均已出台地方“好房子”政策,结合地域差异,细化高品质住宅的技术标准。今年,四大一线城市将从房屋品质和物业配套两方面着手,进一步推进“好房子”建设。其中,北京已有5项举措入选住建部第一批“好房子”建设经验做法,2026年进一步补齐新开发居住区配套设施短板;广州将开展“四好”(好房子、好小区、好社区、好城区)建设试点,推动9个纳入省试点的未来社区(完整社区)建设;深圳将实施房屋品质提升工程和物业服务质量提升行动,全链条提升住房标准、设计、材料、建造、运维水平。


再次,在大方向一致的基础上,四地城市更新各有侧重。其中,北京以“激活存量”为核心,2026年北京供地计划中,首次单列城市更新计划指标,逐步推动存量更新规模不低于新增供应规模;上海侧重于产业焕新,加强产业用地综合绩效评估,盘活处置低效产业用地20平方公里,并分类引导低效商办楼宇和商业设施更新;广州以“城中村改造”为重点,集中力量推动52个新模式城中村改造项目,全年城中村改造计划投资(1200亿元)约占全市城市更新总投资的60%;深圳紧扣“内涵式”发展主线,多举措提升城市“建设品质”“发展韧性”“治理增效”。
4.新形势下国际吸引力提升,APEC点亮深圳新形象
近期美伊军事冲突爆发,全球经济与地缘政治的不确定性骤增,安全稳定的中国市场成为全球投资者的重要选择。北上广深作为我国对外开放的门户窗口与前沿阵地,伴随制度型开放逐步深化,国际吸引力有望增强。从政府工作报告来看,2026年,北上广深将以高能级平台为载体,以高层次国际会议会展为窗口,以服务业开放为突破口,进一步提升对外开放水平。从具体举措来看,四城均呈现“走出去+引进来”并举、“货物贸易+服务贸易”协同发力的特点。重点关注以下方面:
一是国家级战略开放平台建设。四地已逐步形成“自贸区+国家级对外开放试点/示范区+国家级开发区+综保区”多平台联动的开放载体体系。2026年将进一步从制度创新、规则对接、开发建设、功能完善等多方面,提升平台能级。其中,北京将探索设立自贸试验区联动发展区、出台服务业扩大开放综合示范区3.0方案;广州正在依托南沙重大战略平台,做实做强中国企业“走出去”综合服务基地;上海首次以专属段落分别对虹桥国际开放枢纽和东方枢纽国际商务合作区主要举措进行部署,在虹桥打造服务企业“走出去”先行区、推进企业出海总部集聚区建设,在东方枢纽积极探索以境外货物和人员跨境流动为核心的便利化制度体系。
二是高层次国际会议与展会活动。当前,北上广深均已形成各具特色的国际交流名片,如北京服贸会、上海进博会、广州广交会、深圳高交会等。2026年最受瞩目的就是APEC第三十三次领导人非正式会议将于11月18日至19日在深圳举办。从2001的上海到2014年的北京,这是中国第三次承办APEC会议。APEC落地深圳,意味着深圳从“产业型城市”向跻身国际外交主场的“综合型城市”迈进。深圳将以此为契机,推进“以会兴城”,打造高水平对外开放新标杆。此外,广州迎来广交会举办70周年活动,将以广交会为核心IP,打造“广货优品 广贸全球”外贸城市品牌。
三是服务贸易、数字贸易等具有高附加值的新领域。我国已成为全球服务贸易增长的重要力量,2025年全国服务贸易增速达7.4%,比货物贸易高出3.6个百分点。今年,“中国服务”品牌首次写入全国政府工作报告,依托“中国制造”出海,扩大服务业协同出口。四大城市也纷纷提出大力发展服务贸易,创新发展数字贸易。其中,上海明确表示将建设国家服务贸易创新发展示范区,深圳强调要发展生物医药研发外包、数字制造外包、文化创意外包等高端服务外包,打造全球交付能力。此外,四大一线城市也是入境游最为火热的城市,2026年入境游客数有望创新高,为服务贸易出口带来“新动力”。



业务启示
紧跟四大一线城市“需求向内、产业向新、改革向深、治理向细”等战略节奏,将区域政策红利转化为具体的业务增长点。
(本文有删减,招商银行各行部登录“招银智库”查看)
附录




注释
1、广州2025年民营经济增加值超过1.3万亿元、占地区生产总值比重提升到43%;但科技含量相对偏低,国家级专精特新“小巨人”企业、制造业单项冠军企业等数量显著低于其他三城。
2、“十四五”期间,深圳企业研发投入占全社会研发投入比重保持在93%以上,总量稳居全国城市首位。
3、“3+3+N”即以广州实验室、华南国家植物园、“人体蛋白质组导航”国际大科学计划三大标志性创新平台为战略引领,以冷泉生态系统研究装置、人类细胞谱系大科学研究设施、“梦想”号大洋钻探船三个重大科技基础设施为核心支撑,以粤港澳大湾区国家技术创新中心、全国高校区域技术转移转化中心(粤港澳大湾区)广州分中心为枢纽的N家科产融合创新平台为基础网络。



